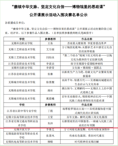
近日,馬克思主義學(xué)院組織教師參加了無錫市教育局等三部門開展的“賡續(xù)中華文脈、堅定文化自信——博物館里的思政課”公開課展示活動。5月20日,官方公示了初賽結(jié)果,朱沛老師的作品《石磨裂痕里的中國筋骨:一座城與民族工商業(yè)的百年突圍》入圍決賽。



近日,馬克思主義學(xué)院組織教師參加了無錫市教育局等三部門開展的“賡續(xù)中華文脈、堅定文化自信——博物館里的思政課”公開課展示活動。5月20日,官方公示了初賽結(jié)果,朱沛老師的作品《石磨裂痕里的中國筋骨:一座城與民族工商業(yè)的百年突圍》入圍決賽。

